一般社団法人町田サッカー協会オフィシャルサイト
OPEN
CLOSE
TOP
協会について
理事長あいさつ
協会のビジョン
概要
組織
沿革
50周年事業
カテゴリー
小学部
3種(中学年代)
一般(社会人)
シニア
女子
フットサル
協力企業・団体
申請書・各種書式
お問い合わせ
リンク
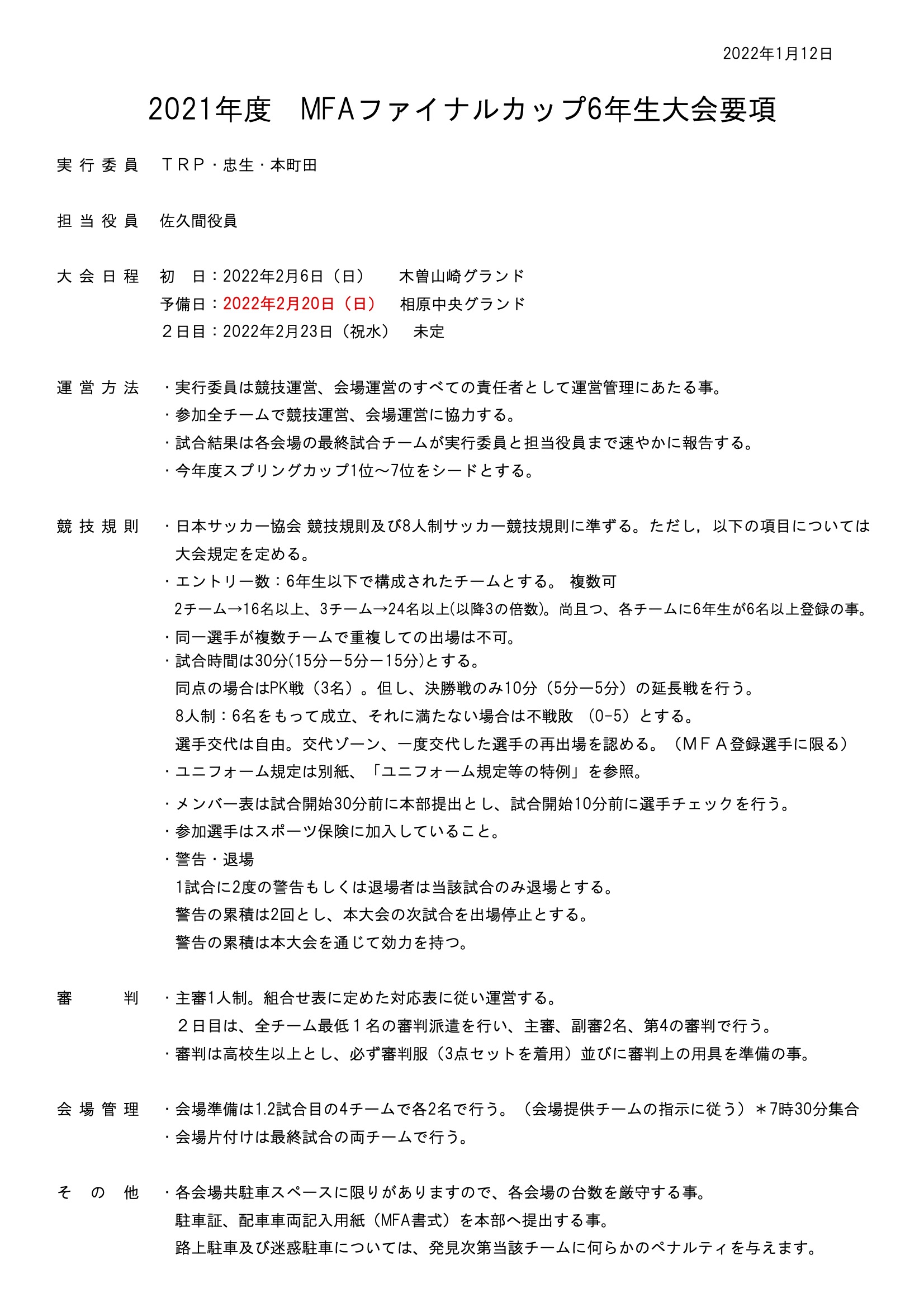
MFAファイナルカップ6年生の大会要項と組み合わせ(訂正版)
日時:
大会名:MFAファイナルカップ6年生大会
MFAファイナルカップ6年生の大会要項の予備日に間違えがありましたので訂正されたものをアップします。
(誤)2月11日→(正)2月20日
コロナ感染対策につきましては、各チームに配信されるルール厳守でお願いします。
【 2021/12/19 更新】
リストに戻る